2022级博士生李芳的论文在Pesticide Biochemistry and Physiology刊出

第一作者:李芳
通讯作者:曾茁桐副研究员、宋彪副教授
论文doi:https://doi.org/10.1016/j.pestbp.2026.107046
图文摘要

成果简介
作为全球典型新污染物,新烟碱农药在全球农业生产中广泛应用,其环境与健康问题日益凸显。本研究通过以黑腹果蝇为模式生物,研究了典型新烟碱杀虫剂吡虫啉(IMI)、噻虫嗪(TMX)、噻虫胺(CLO)、呋虫胺(DIN)对非靶标生物的影响。通过整合酶活性分析、形态学、转录组学和生物测定,评估了新烟碱杀虫剂IMI、TMX、CLO和DIN在环境相关暴露浓度下在果蝇中的生物毒性。本研究深入了解了典型新烟碱杀虫剂在果蝇中的毒性效应和潜在分子机制,为新污染物的生态风险评估提供科学理论基础。
全文速览
本研究探讨了典型新烟碱杀虫剂在果蝇中的毒性效应和潜在分子机制。体内研究表明新烟碱杀虫剂IMI、TMX、CLO和DIN暴露诱导果蝇的寿命缩短、发育抑制和运功能力受损。转录组学分析显示新烟碱杀虫剂暴露改变了与代谢、细胞凋亡、线粒体功能和氧化磷酸化相关基因的表达。靶向酶活性分析、形态学和功能改变进一步证实了新烟碱杀虫剂暴露诱导毒性效应的潜在机制。体外研究表明新烟碱杀虫剂暴露后氧化应激的主要标志物活性氧(ROS)水平显著增加了15.91-83.62%。透色电镜和流式结果证实了新烟碱杀虫剂暴露可影响线粒体完整性和诱导线粒体功能障碍,并引发细胞凋亡。这项研究揭示了亚致死浓度的新烟碱杀虫剂暴露会影响果蝇的发育和健康,为该杀虫剂的生态风险评估和合理使用提供有价值的见解。
图文导读
一、毒性效应

Fig. 1. Neonicotinoids IMI, TMX, CLO, and DIN induced acute toxicity and impaired mobility in Drosophila adults. (A) Abnormal wing phenotype of Drosophila adults after exposure to sublethal concentrations of neonicotinoids. (B) Quantitative analysis of the abnormal wing phenotype in flies. (C) Climbing ability analysis.
急性暴露测试了四种典型新烟碱农药对果蝇成虫的杀虫效果。新烟碱杀虫剂暴露果蝇产生急性毒性,出现异常翅膀表型,且爬行活动能力减弱。

Fig. 2. Effects of neonicotinoids IMI, TMX, CLO, and DIN on the development of Drosophila. (A) Lifespan, (B) mean lifespan, (C) maximum lifespan, (D) the number of eggs, (E) pupation rate, (F) eclosion rate of fruit flies exposed to neonicotinoids.
新烟碱杀虫剂暴露后,果蝇的寿命缩短、发育受到抑制。

Fig. 3. Effects of neonicotinoids IMI, TMX, CLO, and DIN on feeding and crawling behaviors in third instar larvae. (A) Food intake visually verified and captured with stereo microscope. (B) Tracking routes of larvae. (C) OD values of larvae food uptake. (D) Larval movement measured of crawling.
新烟碱杀虫剂暴露后,果蝇三龄幼虫的摄食和爬行行为能力受到抑制。
二、毒性机制分析

Fig. 4. RNA-seq performed on Drosophila adult fruit flies after exposure to neonicotinoids. (A) The number of DEGs (FDR < 0.05 and |log2 ratio| ≥ 1), in which significantly up-regulated and down-regulated genes are presented in red and blue bar, respectively. (B) Venn diagram of DEGs between neonicotinoids IMI, TMX, CLO, and DIN exposure treatments. (C) GO enrichment analysis of DEGs in the IMI treatment. (D) KEGG pathway analysis of DEGs in the IMI treatment. (E) Potential signal pathways according to KEGG analysis in fruit flies.
通过转录组分析表明,新烟碱杀虫剂暴露改变了与细胞代谢、稳态、凋亡、线粒体功能和氧化磷酸化相关基因的表达。

Fig. 5. Cell apoptosis analysis after exposure to neonicotinoids IMI, TMX, CLO, and DIN. (A) Flow cytometry analysis using Annexin V-FITC/PI staining to assess fruit flies muscle cell apoptosis induced by neonicotinoids. (B) Statistical diagram of cell apoptosis analysis. (C) Heatmap of differential expression of genes related to cell apoptosis.
新烟碱杀虫剂暴露后果蝇发生肌肉细胞凋亡。

Fig. 6. Oxidative stress and lipid peroxidation in Drosophila after exposure to neonicotinoids IMI, TMX, CLO, and DIN. Effects of the neonicotinoids IMI, TMX, CLO, and DIN on the (A) ROS content, (B) MDA content, (C) SOD activity, (D) CAT activity, (E) GSH-Px activity, and (F) GST activity. (G) Heatmap of differential expression of genes related to oxidative stress.
新烟碱杀虫剂暴露后果蝇发生氧化损伤。

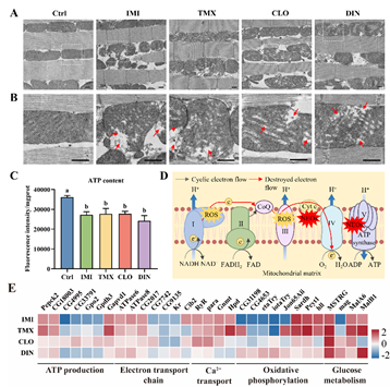
Fig. 7. Mitochondrial damage in Drosophila after exposure to neonicotinoids IMI, TMX, CLO, and DIN. (A) Mitochondrial ultrastructure in the fly thorax muscles after sublethal exposure to neonicotinoids. (B) is the enlarged diagram of the dotted box in figure (A). (C) ATP production level. (D) Schematic diagram showing the interference of neonicotinoids on the mitochondrial electron transport chain of fruit flies. (E) Heatmap of differential expression of genes related to mitochondrial damage.
新烟碱杀虫剂暴露诱导果蝇发生线粒体损伤和功能障碍。
小结
本研究表明了急性暴露于亚致死浓度的典型新烟碱杀虫剂IMI、TMX、CLO和DIN会对果蝇的生长、发育、行为和代谢过程产生多重毒性效应。除对突触后乙酰胆碱受体的典型激动作用外,新烟碱杀虫剂还通过影响抗氧化和解毒酶(包括SOD、CAT、GST和GSH-Px)的活性,触发ROS积累并发生氧化损伤。新烟碱杀虫剂改变了线粒体的形态和功能,并诱导发生细胞凋亡,从而影响暴露于新烟碱杀虫剂的果蝇个体寿命和健康。本研究强调了利用果蝇毒理学分析作为检测新烟碱杀虫剂毒理效应的理想模型,并阐明了潜在的分子机制,从而为新烟碱杀虫剂的安全使用提供有价值的见解。
【关闭】