2023级硕士生章雪瑶发表CEJ:解码硫自养-短程反硝化(SAD-PD)系统的硫氮比:连接实验室优化与技术经济可行性

第一作者:章雪瑶
通讯作者:汤琳教授,袁劼助理教授
论文DOI:10.1016/j.cej.2026.174471
图文摘要

Fig. 1. Scheme of the SAD-PD reaction
成果简介
该研究针对垃圾渗滤液、化工废水等高氮低碳废水的处理难题,成功开发了一种新型硫自养反硝化-部分反硝化(SAD-PD)耦合工艺。研究不仅揭示了硫氮比(S/N)是调控该工艺效能的核心开关,更通过机器学习模型和方程模拟的结合分析,为废水脱氮提供了从实验室机理到工业化评估的完整解决方案。
全文速览
本研究揭示了硫氮比(S/N)在硫自养-部分反硝化(SAD-PD)系统中的核心调控作用。通过实验优化与机器学习建模,探究了平衡脱氮转化率与反应速率的最佳策略,为高氮低碳废水的低成本处理提供了解决方案。
图文导读
一、 硫氮比(S/N)对脱氮性能的调控机制
在模拟高氮废水条件下,研究系统比较了碳、氮、硫等底物的影响。实验表明,硫代硫酸盐的投加量(即S/N比)是同时影响亚硝酸盐转化率(NNTR)和系统反应速率(RV)的最显著因素。

Fig. 2. Comparison of system performance across sulfur-to‑nitrogen (S/N) molar ratios (S₂O₃2−:NO₃−): (a) Denitrification efficacy; (b) Average NNTR. Tested S/N ratios: 0.625, 1.25, 2.5, and 5 (mol/mol). (Vertical bars represent the standard deviations of the mean, n = 2).
二、 机器学习模型预测与关键参数解析
在多种机器学习模型的预测中,GBDT模型在预测NNTR上表现最佳,而ET模型在预测RV上精度最高。通过SHAP可解释性分析进一步明确,S/N比对两个预测目标的贡献度均位居所有输入变量之首,证实了其作为核心调控参数的地位。

Fig. 3. Analysis of SHAP Contributions of S₂O₃2−/NO₃−, C/N and NO3− to NNTR and RV in the Models: a): Feature importance of 5 models for NNTR, b): Feature importance of 5 models for RV, c): SHAP value of NNTR d): SHAP dependence analysis of S₂O₃2−/NO₃− for NNTR; e) SHAP value of NNTR;f) SHAP dependence analysis of S₂O₃2−/NO₃− for RV.
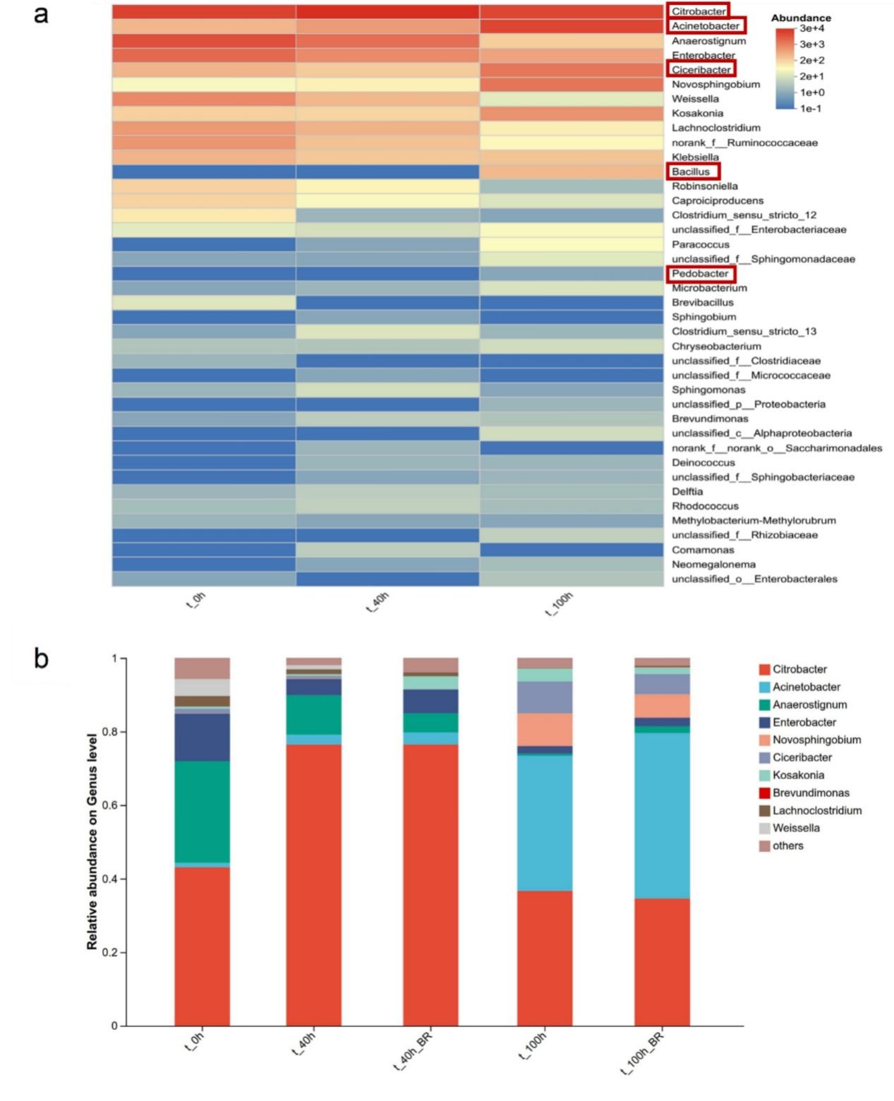
三、 微生物群落演替
16S rDNA测序表明,反应过程中Citrobacter和Acinetobacter等菌属被显著富集,推动了氮的转化。功能菌群的更替与系统性能变化吻合,阐明了SAD-PD协同作用的微生物学基础。

Fig. 4. microbial community succession dynamics during system acclimation: (a) Heatmap figure of 0 h, 40 h, 100 h (b) Bar figure of 0 h, 40 h, biological replicate of 40 h, 100 h, biological replicate of 100 h.
小结
本研究通过实验验证与模型模拟,揭示了硫氮比(S/N)在SAD-PD系统中的决定性作用,并结合多种分析方法确定其最佳策略。该工艺利用硫自养与部分反硝化的耦合,在高氮低碳条件下实现了高效、稳定的脱氮,且无需外源有机碳,为推进低成本氮去除技术的工业化应用提供了关键的科学依据与切实可行的优化方案。
【关闭】